
2014
年起,各大字幕视频网站纷纷正式关闭,网民们赖以欣赏的带翻译字幕的海外影片遭到著作权的封杀。未经授权的行为人翻译并传播影视作品,并将其上传至网站使之公之于众,从《著作权法》的角度来看,擅自翻译字幕的行为构成了侵权,是违法行为。本文从影视作品版权所有者的角度出发,旨在厘清字幕翻译的侵权要点问题。
一、翻译字幕的作品属性
《著作权法》对于“作品”的定义为“必须是经加工的智力成果,同时具有独创性、可复制性”,而字幕翻译同时符合上述三个构成要件,因此其也是独立的作品。
(一)经加工的智力成果
从字幕翻译的过程来看,行为者需要对影视作品进行听译或者对照原版字幕笔译,将原版语言放在影片的背景环境中进行理解,根据我国的表达习惯转化为中文。同时,将每句翻译字幕的时间节点进行点对点的插入和编辑也是字幕制作中耗时耗力的加工行为。因此,毋庸置疑该成果需要耗费大量的脑力劳动,是经加工的智力成果。
(二)独创性
字幕翻译具有独创性。一方面,翻译本身不属于有固定样式或者标准答案的活动,不同的人对于影片人物的情绪的感知和理解不会完全一致。因此,在措辞上也会出现不同的表达方式,对于原版片源所在国的文化有着深刻了解的翻译者甚至能巧妙的表达出其本地的俚语内涵。另一方面,字幕配制在影片画面时可被制作成不同字体、不同颜色、不同字号、不同透明度、不同滚动方式,其不同的展现效果也赋予了翻译字幕本身的独创性。
(三)可复制性
字幕翻译具有可复制性。字幕组制作的字幕文件通常表现为
srt、sub、smi
等格式,这些字幕文件已与影片时间轴进行了配对,公众可通过字幕加载软件,自行将上述文件加载到无字幕的外文影片中。而这些字幕文件与电脑中的文档一样,可以被复制粘贴到不同电脑影片路径中,也可以通过互联网进行传输,保存在各自的电脑硬盘上。
二、翻译字幕的侵权行为分析
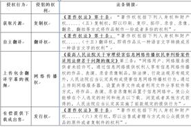
虽然翻译字幕资本本身属于作品,但是未经授权的翻译具有天然的侵权属性。首先,我们来分析获取片源的行为。未经著作权人同意,行为人下载海外网友上传至互联网的影视作品本身看似没有直接侵权,但这个行为属于侵权行为的“前因”,而后续上传带翻译字幕的影视字幕则转化为侵权行为的“后果”。此时,上传面向不特定公众的被重新编辑过的视频无论其表现形式如何,前面获取影视作品的行为实质上就是对原影视剧的一种复制。
第二,关于翻译权应当以电影本身作为一个整体进行分析。著作权人的翻译权具体到底是对什么内容进行翻译?翻译行为到底如何界定?笔者认为,字幕源于影视作品的人物对白,而人物对白又源于剧本,剧本的内容则是影视作品的核心。对于字幕的翻译相当于对原作品进行了具体的演绎,大概率会侵犯到著作权人对于作品本身(包括字幕)的翻译权。
第三,上传包含翻译字幕的视频使得公众有了接触该作品的渠道,在不特定对象数次的下载行为中,构成了文件的公开与传播,侵犯了的是该影片及原版字幕的网络传播权。
第四,行为人将带有翻译字幕的视频文件以有形载体的形式出售、赠与或者直接在网络上提供资源的行为就是在向公众提供作品的复制件,因此其侵犯了原著作品的发行权。
三、合理使用的判断
经上表分析可知,非授权的字幕组进行翻译并上传视频源的行为几乎不能以上述理由进行合理性抗辩。其一,法定许可的类型包括教科书的法定许可、报刊转载的法定许可、播放已发表作品的法定许可、制作录音制品的法定许可等,非授权字幕组的翻译行为不能落入上述法定许可的范畴;其二,认为给广大受众作为个体所研究、欣赏、使用是对“合理使用”理念的误读,“个人”的着眼点并非单个个体,而更强调一定的封闭性;其三,无论非授权的字幕翻译的运营模式是公益型、半商业型或是商业型,也无论其是直接向公众收费盈利还是通过广告赞助盈利,均不影响其侵权属性。
小结
从射手网、人人影视网等知名字幕站关闭等事件中,我们开始关注影视作品中字幕翻译的侵权问题。在未取得原影视作品著作权人许可的前提下,其翻译行为将涉嫌侵犯原影视剧著作权人的复制权、翻译权、信息网络传播权和发行权。影视作品制作方应当积极关注字幕翻译权问题,不仅要在商业层面上防止字幕翻译误读作品本身的核心思想,更要在法律层面上维护自己著作权下的相关权益。



